安徽煤炭网 中煤矿山建设集团供应链有限公司张岩 丁五犇 李学成——《以“安全高效、提质降本”为目标的大型国有煤炭建设企业集中采购管理优化研究》-安徽煤炭网

中煤矿山建设集团供应链有限公司张岩 丁五犇 李学成——《以“安全高效、提质降本”为目标的大型国有煤炭建设企业集中采购管理优化研究》

 

该文荣获2025年中国煤炭经济研究优秀论文二等奖

 

  

摘 要:        

一、中煤矿山建设集团历史采购模式的不足之处        

(一)采购组织松散,采购标准化程度较低        

(二)采购渠道有限,供应商管控力度不足        

(三)采购计划申报随意,缺乏有力的审核机制        

(四)采购方案相对单一,无法满足个性化需求        

(五)采购信息水平不足,缺乏科技手段赋能        

二、中煤矿山建设集团实施集中采购模式的必要性        

(一)强化供应链韧性和安全性的必然要求        

(二)实现转型升级、高质量发展的必经阶段        

(三)提质降本、管理提升的必由之路        

三、中煤矿山建设集团集中采购管理优化的主要路径        

(一)统一管理,构建高效协同工作机制        

1.制定集采管理制度,构建集采管理体系        

2.建立标准化集采目录,实现一物一码数字化管理        

3.制定集采业务标准操作手册,规范招标采购行为        

(二)区域开发,建立稳定可靠供应商库        

1.持续不断开发源头生产厂家        

2.不定期对生产厂家进行质量考察        

3.定期组织开展供应商考核        

(三)科学分析,强化物资采购计划管控        

1.严格物资需求计划申报        

2.压实物资需求计划审核责任        

3.多维度物资需求计划分析        

(四)坚持成本效益导向,科学制定采购方案        

1.年度供应商入围+邀请询价采购模式        

2.年度总量一次性招标采购模式        

3.年度总量分区域招标固定价采购模式        

4.年度总量分区域招标浮动价采购模式        

5.价格商谈+厂家直发采购模式        

6.矿建云商直采模式        

(五)规范物资收发货管理,确保物资质量        

1.规范发货流程        

2.“线上+线下”统一验收标准        

(六)科技赋能,提升采购合规管理能力        

1.实行电子化招投标        

2.人工智能助力采购合规性审查        

(七)建立物资集中联合监管与考核评价机制        

四、中煤矿山建设集团集中采购管理优化取得的效果        

(一)降低采购成本,采购集约化管理水平显著提升        

(二)优化供应商资源,物资质量及安全稳定性得到保障        

(三)压缩采购周期,物资采供效率显著提升        

(四)提升物资管控能力,实现资源的合理调配        

(四)夯实合规管理根基,风险管理水平稳步提升        

五、结语        

 

 

 

摘 要:

产业链供应链是现代经济的重要形态,其韧性和安全水平反映一国经济抵抗风险能力的大小,对现代化经济体系运行具有重要影响。随着供应链管理理论的发展,很多大型央国企采用集中采购推进供应链管理水平提升。对比分散采购,物资集中采购可以有效减少采购次数、降低采购成本、规范采购标准,实现资源的合理配置。

本文以中煤矿山建设集团集中采购管理模式为研究对象,对中煤矿山建设集团历史采购模式不足之处及实行集中采购管理模式的必要性进行了阐述,重点介绍了其构建安全、高效、协同集中采购管理模式的主要做法及实施路径。通过实施集中采购管理,提升集团物资采购的规范性、统一性,实现了物资采购供应的安全、高效、保质,有效防范物资采购环节的廉洁风险,确保采供流程的规范、合规。

 

关键词:国有企业;集中采购安全高效提质降本优化

 

 

 

 

 

一、中煤矿山建设集团历史采购模式的不足之处

(一)采购组织松散,采购标准化程度较低

自集团成立以来,各物资需求单位及其下属项目部独立分散采购,由于各项目部对采购制度、流程的认知不一,导致各单位采购组织不统一,采购缺乏标准化。例如,相同的物资,各单位在填制采购计划中,物资名称、单位、参数均无法保持统一,严重影响采购效率,难以实现规模效益。

(二)采购渠道有限,供应商管控力度不足

由于各物资单位主要精力在项目施工和市场开发层面,缺乏开发源头厂家、科学管理供应商的意识,以至于限制采购渠道,供应商队伍未能得到优化,导致低价中标、围标串标现象时有发生,影响集团施工工程质量和进度,不利于市场的深耕和客户关系维护。

(三)采购计划申报随意,缺乏有力的审核机制

由于物资单位各材料人员缺乏产品知识系统性培训和学习,导致在申报采购计划时凭借经验和历史采购数据进行参考。另一方面,项目现场对施工进度判断准确性不强,无法精确计算出月度需求计划,临时采购、增补采购等零星采购现象时有发生,各物资单位不重视计划准确性和合理性的重要性,在审核过程中,并未分析原因,沦为僵化的计划审批工具。

(四)采购方案相对单一,无法满足个性化需求

在推进集中采购前,采购方案未结合项目实际情况与产品特性编制,往往会直接削弱采购效果。各物资单位实行单一粗放式采购方案编制,没有满足个性化需求,一定程度上增加了采购成本。例如,在大宗物资采购中,实行全国各区域统一价,未充分考虑地理区位因素;在周转材料采购中,商务报价部分占比较大,导致产品使用寿命降低;在矿用物资采购中,未设置科学合理控制单价等。导致采购结果达不到预期效果。

(五)采购信息水平不足,缺乏科技手段赋能

随着科技进步和互联网技术的发展,许多企业纷纷推出电子采购、线上商城等互联网+采购方式,通过互联网技术对海量采购数据进行整理、分析、输出,形成形式多样的采购方案,同时还可以最大程度实现阳光采购、透明采购。在实施集中采购之前,各物资单位信息化程度不高,容易出现数据遗漏、重复或计算错误,信息孤岛现象严重,部门间协同效率低下,难以实现对采购全流程的有效监控与优化。

二、中煤矿山建设集团实施集中采购模式的必要性

(一)强化供应链韧性和安全性的必然要求

习近平总书记强调,矿产资源作为经济社会发展的关键物质基础,其勘查开发对国计民生与国家安全意义重大。中煤矿建集团身为矿山建设领域的头部国有企业,积极响应国家重大战略,全力聚焦增强核心功能,强化矿山安全生产要求,致力于提升核心竞争力。

2024年,国务院国资委发布《关于规范中央企业采购管理工作的指导意见》,文件深入阐释了中央企业采购管理工作的总体要求,系统规范了采购方式、采购寻源以及供应商管理等十个关键环节的核心内容,为中央企业采购管理的规范化与标准化提供了清晰指引。其中,特别强调加大集中采购力度,积极推行集中采购模式,以增强企业议价与协调能力,提高整体效益。集中采购不仅是保障国家矿产资源安全、落实国资委对国有企业管理提升要求的关键举措,更是确保矿山建设工程质量,提升产业链供应链韧性和安全水平,推动国有企业实现保值增值与高质量发展的必然选择。

(二)实现转型升级、高质量发展的必经阶段

建筑业在国民经济中占据重要地位,其发展态势与宏观经济走势基本一致。近年来,随着经济增速逐渐放缓,市场需求持续减少,处于转型关键期的建筑施工行业整体呈现下行趋势。在建筑工程成本构成中,材料费用通常占总造价的60%-70%。美国企业家杰克・韦尔奇曾指出:“采购是企业成本控制的首要环节,采购环节节约1%,企业利润相当于增加5%-10%”。由此可见,采购模式的合理性选择以及采购过程的有效控制,直接关系到采购环节能否实现成本节约与价值增值。

在国外,众多跨国企业集团尽管因公司治理结构、市场环境等因素存在差异,但其采购管理体系普遍采用集中采购策略。通过集约化管理,实现统一的成本控制目标,提升集团整体经济效益,保障生产经营活动的稳定性。以全球知名汽车制造商通用汽车为例,为降低全球综合采购成本(涵盖物流成本),建立了全球集中采购中心。借助现代信息技术,将采购信息集中于全球采购平台共享,充分发挥集团整体优势,产生协同效应,极大地提升了在供应商谈判中的主导地位。随着我国市场经济的持续发展,采购管理的过度分散化暴露出诸多问题,如机构重复设置、采购成本高昂、库存控制不准确以及暗箱操作等。此外,国家对国资国企全面深化改革、做优做强、强化核心功能提出了更高要求,央国企逐步推行适度集中的企业管理模式。例如,中石化自20世纪90年代起实施集中采购,推动了采购管理变革和供应链转型升级,实行总部和企业两级集中采购,充分整合内外部资源,显著提升了供应链的价值创造能力。中国交建持续强化采购全周期管理,通过整合各区域采购需求,由总部直接组织集采,对接源头厂家,深入挖掘集约化管理价值,基本构建起一体化集中采购管控新格局。

(三)提质降本、管理提升的必由之路

中煤矿建集团是安徽省国资委直接管理的国有重要建筑骨干企业,在国内外矿山建设行业处于领军地位。集团下属子分公司及直管单位21家,在建项目200余个,主要分布在山西、陕西、内蒙、甘肃等西北偏远山区、戈壁、高原等地理环境复杂区域,作业地点分散,物资种类繁杂。从采煤机、掘进机等大型采煤设备,到锚杆、锚索、金属网片、输送带、高低压电缆等建筑与支护材料,再到螺栓、螺母等各类零部件,均与矿井安全生产及矿工生命安全紧密相关。​

2022年以前,中煤矿建集团采用下属子分公司物资部或经营管理部直接负责的分散采购模式,采购业务零散,管理模式各异,难以形成统一的采购整体。物资采购主要以价格为核心考量,产品验收规范性不足,缺乏高效集中的统一调配,应对突发事件的应急保障和防控能力较弱。​

在建筑行业下行、项目竞争激烈、利润空间大幅压缩的背景下,粗放式、经验式的物资采购管理模式已不符合现代化企业管理理念。优化传统采购模式,是中煤矿建集团向管理要效益、要质量,实现“成为国际领先的矿山建设投资跨国集团”发展目标的必然之举。

三、中煤矿山建设集团集中采购管理优化的主要路径

(一)统一管理,构建高效协同工作机制

1.制定集采管理制度,构建集采管理体系

为进一步规范并统筹推进中煤矿建集团大宗物资集中采购管理工作,深度挖掘集团集中采购的规模效益与资源协同优势,切实达成“以量换价、降本保质”的目标,提升集团整体盈利能力,更好地实现成本管控。在结合集团管理实际并充分调研各子分公司需求的基础上,建立了以《中煤矿建集团集采管理办法(试行)》为总纲领文件,以《中煤矿建集团招标及采购管理办法》《中煤矿建集团供应商管理办法》《中煤矿建集团质量管理办法》《中煤矿建集团评标方法及评标劳务报酬暂行规定》等为配套制度,以《中煤矿建集团集采实施细则(试行)》《中煤矿建供应链公司电子商城管理办法》等为实施细则,基本构建了由1个总的物资管理办法、N个配套管理制度、n个具体实施细则组成的“1+N+n”物资集中采购及管理制度体系,规范物资集中采购管理与作业行为。

为保障集采工作顺利推进,中煤矿建集团成立采购领导小组,作为集中采购管理的核心决策机构,全面负责研判并决定物资采购管理中的关键问题与重大事项,确保集采战略精准对接集团发展目标,为集团战略布局提供坚实的物资支撑。采购领导小组下设办公室,办公室设在成本合约部,承担集采工作的监督与考核职责,通过构建标准化、规范化的监管体系,对集采活动的各个环节进行严格把控,确保集采活动合法合规、高效有序。集中采购工作由供应链公司具体负责实施,其业务范围涵盖采供需求对接、集采活动组织与实施、集采供应商管理、采供合同执行、到货物资监管等,通过专业化、精细化的管理流程设置,实现了集中采购活动的安全、高效运转,助力集团采购管理水平迈向新台阶。

2.建立标准化集采目录,实现一物一码数字化管理

为推动物资采购管理向高效化、精细化、智能化迈进,集团着力构建标准化集采目录体系,并运用信息化推动一物一码,规范管理。在标准化集采目录建设方面,秉持“全域覆盖、科学分类、动态优化”原则,全面梳理各单位物资需求,先后将建筑钢材、水泥、锚杆锚盘、网片、输送带、电缆、锚固剂、钢绞线等物资纳入集采范畴。

在集采目录清晰划分的基础上,依据物资特性、功能用途、技术参数等全面推行一物一码,并运用数字化管理。前期成立集团物资编码编制工作党员攻关项目,赴中国物流与采购联合会、中国中铁、中国石化、淮河能源等省内外行业协会、央国企开展对标学习,在集团内部充分走访调研各子分公司有效需求,系统编制了符合市场主流,贴合矿山建设行业的物资编码体系。中煤矿山建设集团物资编码规则主要参考了中国煤炭经济研究会2010年发布的《煤炭工业手册》,共分为通用物资19个大类、小型设备1个大类、设备配件1个大类,共计约70000余条,配套制定《中煤矿建集团物资编码管理办法》,为物资集中采购与管理统一了标准。

3.制定集采业务标准操作手册,规范招标采购行为

根据《中煤矿建集团招标及采购管理办法(试行)》及《中煤矿建供应链公司招标与采购管理办法》,制定集采业务标准操作手册,规范招标采购行为,防范廉洁风险。业务手册深度融合行业规范、集团战略目标、典型成功经验,详细梳理了集采业务全流程。强化采购需求计划提报审核,坚决避免采需不匹配造成的资源浪费;规范招标文件编制,对技术参数、商务条款、评标办法等核心要素的表述与设定作出清晰指引,确保招标文件内容合法、合规、完整、准确、无歧义;针对招标公告发布、投标人资格审查、开标评标、定标公示等关键节点,制定了标准化操作流程与风险防控措施,明确各环节的责任主体、操作规范与时间节点,有效杜绝暗箱操作与违规行为。对于如紧急采购、单一来源采购等特殊采购情形,该手册也制定了专项操作指南,在保证采购效率的同时,规范了采购行为,为合法合规开展采购活动提供了有力保障。

(二)区域开发,建立稳定可靠供应商库

1.持续不断开发源头生产厂家

近年来在“安全第一、效益为先、顺势而为、特色发展”的战略引领下,中煤矿建集团凭借精确严谨的市场分析、持续创新的技术工艺以及专业可靠的服务团队,在矿山建设领域连续19年保持行业领先地位。集团下属子分公司已建立山西、陕北、内蒙古、宁夏、陇东、新疆等主要市场根据地,投资、设计、矿建、土建、市政、园林绿化等海内外协同发展的业态布局,行业影响力不断提升。

矿用物资具有种类多、型号杂、生产周期长、安全性能要求高等显著特点,作为物资主要运输方式的陆运极易受到低温雨雪等极端恶劣天气影响,使得矿用物资集采必须预留较长的交货期,一旦出现突发应急事件,物资供应的连续性则面临严峻挑战。为保障偏远项目矿用物资的及时供应,中煤矿建集团从采购源头入手,对集团各单位项目及市场分布进行分析,以缩短交货周期、提高供应链响应速度为目标,分片区进行针对性的源头生产厂家寻源开发。首先,根据集采物资品类、项目主要集中地进行区域划分,通过企查查、天眼查、安标网、招标网等线上渠道,就重点区域进行生产厂家前期筛选,初步确定合作对象,建立厂家开发名录。其次,对潜在供应商进行初步尽调,识别供应商在历史招标活动、合同履约过程中有无违约风险、产品质量风险以及法律诉讼风险,对供应商长期符合项目需求及合作意愿的可能性进行评估,初步判断供应商能否按照供应商管理办法中的要求进行合作。初步尽调完成后,组织由成本、质量、采购人员组成的考察团队,按照考察方案赴厂家进行实地考察。自实行集中采购以来,考察团队赴山西、陕西、内蒙、新疆等重点区域,就潜在合作供应商进行实地走访考察30余次。考察合格后,安排专人对接,跟踪供应商入库进度,协调解决入库过程中遇到的问题,及时答疑跟进,为后续片区集中采购供应夯实基础。

658d533f3fc97acff2566f0e6475fdc图1 合作供应商生产车间

 

图片1图2 矿用物资合作供应商(部分)

在中煤矿建集团集采领导小组的统筹组织下,供应链公司通过源头生产厂家资源开发,建筑钢材、水泥、输送带、电缆等集采物资已基本形成了安徽省内土建、矿建项目,最快2小时物流配送,12小时到达现场的集采供应网络。通过区域源头生产厂家的开发合作大幅降低物流运输时间、提高物资采供响应时效性。在交货时间显著缩短的同时,项目能够灵活应对,实施“多批次、少批量”的采购策略,有效降低库存成本,并提升集采物资的周转效率。

2.不定期对生产厂家进行质量考察

煤矿实现高质量发展的关键在于安全,矿用物资的安全性和可靠性直接关系到煤矿整体运行的安全。据国家矿山安全监察局提供的官方数据,顶板事故、火灾、运输事故和瓦斯爆炸是煤矿面临的主要安全风险,使用伪造或劣质产品极有可能触发前述事故。应急管理部在2022年新修订的《煤矿安全规程》第一章总则第十条明确指出:“煤矿使用的纳入安全标志管理的产品,必须取得煤矿矿用产品安全标志。未取得煤矿矿用产品安全标志的,不得使用。”

中煤矿建集团始终坚持“隐患就是事故,安全就是效益”的生产理念,始终紧绷安全生产之弦。为保证集采物资质量,采购小组不定期对集采物资生产厂家进行实地走访考察,坚持不发通知、不打招呼、不用陪同接待,直插生产现场的形式,真实了解生产厂家的生产环境、质检流程、经营现状等。考察结束后,采购小组客观撰写采购考察报告,为年度入围招标及供应商考核评价提供支撑。

通过加大对生产厂家的考察和引入力度,中煤矿建集团已成功建立起了一个由1.2万家稳定可靠的供应商组成的资源库,初步满足了集采物资的多样化需求,并为后续高质量的集采物资供应打下了坚实的基础。

254e39c32238fc52ebdf22172dc760e

图3 生产厂家实地质量考察

 

3.定期组织开展供应商考核

为优化供应商体系,保持供应商队伍的可靠与安全,中煤矿建集团建立“能上能下、能进能出”的考核机制,定期对已建立合作关系的供应商开展综合评价。考核以综合评价方式为主,供应商异常登记为辅,主要内容包含交货管理、产品质量、产品价格、履约能力、售后服务等项目,并将评价结果作为供应商动态调整的依据。

 

附件1:供应商考评打分表_00表1 供应商考评打分表

img5针对“矿建云商”电子商城平台供应商,围绕商品管理、送货时效、订单管理、售后服务、商品质量等核心维度设定考核评分项,建立月度考核与年度评估相结合的动态履约评价体系。每月定期对合作供应商的履约数据进行收集与汇总,形成供应商履约能力考核评价依据。

图4 矿建云商供应商考核评价

(三)科学分析,强化物资采购计划管控

1.严格物资需求计划申报

需求计划申报遵循“准确、及时”原则,科学合理编制物资需求计划,确保计划的严谨性和适应性。物资需求单位依据集团发布的集采物资名录,结合项目类型、生产施工进度、物资库存量及合理储备等因素,综合制定大宗物资年度需求计划、季度需求计划以及月度需求计划。规范填写物资名称、规格型号、技术参数、需求数量、使用时间及具体用途等关键信息。年度物资需求计划须经各子分公司负责人审核,加盖单位公章后报送供应链公司,同时报送集团成本合约部备案,季度采购计划、月度采购计划由物资需求单位直接提报至供应链公司。严格制度执行,强化刚性约束,明确各物资需求单位年度需求计划应在每年12月20日前上报,月度需求计划应在每月27日前上报;当月增补需求计划应在每月15日前上报。

微信截图_20250520191127图5 供应链管理系统计划申报界面

2.压实物资需求计划审核责任

物资需求计划的审核环节对于确保采购活动的合理性和合规性至关重要。中煤矿建集团通过分级审核机制,不断强化需求计划审核的准确性。申报部门负责人作为第一审核人,需要对需求计划的真实性、准确性和完整性进行严格把关,重点核查需求是否与本单位业务实际紧密相关,是否存在虚报、漏报等不合理情况,并对审核结果进行签字确认。供应链公司作为第二审核层级,从物资库存、采购周期、成本预算以及供应商资源等多维度进行综合研判,对于要求不合理或存在潜在风险的需求计划,及时与申报部门沟通,要求其补充说明或调整修改。此外,集团集中采购监督检查工作领导小组对计划审核、采购策略选择、合同履约等过程进行监督检查,对瞒报漏报、审核不力、把关不严导致采购失误或资源浪费的相关人员,进行严肃问责,为集团物资采购决策提供坚实保障。通过强化需求计划的审核与申报管理,计划准确率从92.34%提升至99.07%。

3.多维度物资需求计划分析

为提升物资需求计划的科学性与前瞻性,从多维度对物资需求计划进行分析。一是从时间维度分析,结合历史采购数据与项目施工进度,对不同时段内的物资需求进行预测,提前规划物资采购计划,避免出现物资短缺或积压。二是从项目维度分析,针对不同项目的特点、规模和进度要求,深入剖析物资需求的差异性和关联性。对于大型重点项目,建立专项物资需求分析模型,精准预测物资需求种类和数量,确保项目顺利推进。三是从成本维度分析,对比不同供应商、不同采购渠道的物资价格,结合库存成本、运输成本、项目资金等因素,评估物资需求计划的经济性,寻求成本最优的采购方案。同时,关注市场动态与行业趋势,分析新技术、新材料对物资需求的影响,及时调整需求计划,确保物资采购始终与市场变化和业务发展相适应,为集团的战略决策提供有力支持。

(四)坚持成本效益导向,科学制定采购方案

中煤矿建集团在实行集中采购前主要以各子分公司独立招标、分散询比价的形式进行采购,该模式导致源头生产厂家吸引力不足、采购价格差异大、质量参差不齐、售后服务不到位等问题。2022年以来,中煤矿建集团转变采购理念,强化物资管理系统性,坚持“一品一策”,持续优化采购模式、丰富集采物资品类、完善采购方案,既注重集中采购规模化所产生的经济效应,更充分结合物资特性及现场施工特点,形成切合集团业务实际的集采集供模式,保证产品质量与安全。

 

表2 集采前后采购方式对比表

集采前

集采后

适用场景

单一项目招标、询比价采购模式

年度供应商招标入围+邀请询价模式

型号繁杂、价格波动大的物资采购

年度总量一次性招标采购模式

型号固定单一、价格较低且稳定的物资采购

年度总量分区域招标固定价采购模式

型号较少、价格年度波动较小的高价值物资采购

年度总量分区域招标浮动价采购模式

型号较少、价格全年波动较大的物资采购

价格商谈+厂家直发采购模式

价格全年波动较大的大宗物资采购

矿建云商直采模式

办公用品、五金用品、劳保用品等低值易耗品采购

 

1.年度供应商入围+邀请询价采购模式

电缆是煤矿建设最常见的物资之一,根据用途可以分为:橡套电缆、通信电缆、电力电缆、控制电缆等。由于井下地质条件复杂多变,每种电缆的横截面积、绝缘电阻也不尽相同。面对井下施工的不确定性以及纷繁复杂的电缆种类和型号,常规的公开招标或者询价方式难以满足物资供应及时性,零星多次采购的现象普遍存在。

中煤矿建集团在前期充分调研和风险评估的基础上,确定了以“年度供应商招标入围+邀请询价”作为主要采购方式之一。通过公开招标引入行业头部电缆生产厂家入围,供应链公司与供应商签订年度框架协议,协议期内,不定期在中煤矿建招标采购系统进行邀请询价,入围供应商须在规定时间进行竞价,经评审报价最低且不超过入围限价的供应商中标。年度供应商入围+邀请询价模式提高了采购效率,有效解决了电缆等物资型号多、采购周期长的难题。

2.年度总量一次性招标采购模式

对于采购频次高,价格相对较低且稳定的物资,在确定年度采购量并充分调研的基础上,采取年度总量一次性招标确定唯一合作厂家进行集中供应。在协议有效期内,中煤矿建集团不定期整合下属子分公司月度需求计划,向厂家下达月度订单,并安排专人全程跟踪生产、出货、配送等。年度总量一次性招标模式提高了集采物资的标准一致性,便于产品质量的追溯与售后服务。不仅有效避免多家供应商混乱供货的问题,而且节约项目集采物资的库存成本,提高了资金使用效率。

3.年度总量分区域招标固定价采购模式

对于年度需求量较大,安全性能要求较高且单价年度波动较小的高价值物资,采用年度总量分片区招标固定价采购模式。在掌握年度需求总量的基础上,根据项目分布,划片区进行公开招标采购,确定合作供应商进行集中供应。在招标过程中采用综合评标法,合理设置采购控制价,有效规避了恶意低价竞标的行为,提高区域物资供应效率的同时,也确保了产品质量。

4.年度总量分区域招标浮动价采购模式

对于全年价格波动大,价值高的大宗材料,采用年度总量分区域招标浮动价采购模式。在掌握年度需求总量的基础上,根据项目分布,结合物资型号,按片区划分标段进行公开招标确定合作供应商。在招标文件中明确调价机制,即按照订单日原材料网价计算采购单价,该模式可提高供应商参与度,保证物资供应的连续性与稳定性,也能促使项目部更加科学合理地统筹物资安排,提高项目施工系统性。

5.价格商谈+厂家直发采购模式

对于建筑钢材、水泥等通用性强的大宗商品,通过源头生产厂家资源开发、价格商谈,确定价格、物流配送、返利优惠等关键条款,经过供应链公司总经理办公会研究审议通过后组织实施。

6.矿建云商直采模式

为满足海内外项目低值易耗品、五金工器具、小型机械配件采购需求,提高采购响应即时性,中煤矿建集团上线“矿建云商”电商采购平台。平台共分为集采专区、特惠专区、求购专区,主要包括工业品、办公用品、办公设备、工器具等13个一级类目,基本实现集团二级单位全覆盖。用户可通过中煤矿建数字化管理平台电子商城接口、矿建云商专属网址、智慧矿建公众号等6种方式登录电子商城采买,实现了“把采购装在口袋里”,促进了采供交易标准化、规范化、数字化管理。

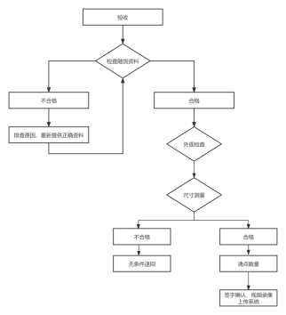
(五)规范物资收发货管理,确保物资质量

1.规范发货流程

项目物资管理人员结合项目施工进度,统筹物资到货日期,集团供应链公司接到物资需求后,安排供应商备货,并约定发货数量、到货时间,最大化降低项目物资库存。

图片2图6 集采物资发货流程图

供应商在发货前需将货物图片及随货资料提交至供应链公司审核确认。供应链公司参照国家/行业标准,逐项审核通过后,通知发货,对于因供应商原因造成产品质量不合格、随货资料不全、到货不及时等突发情况,公司启动应急预案,安排专人跟踪解决。

2.“线上+线下”统一验收标准

成立由项目部技术、材料、财务、预算等部门组成的物资验收小组,具体负责集采物资到货验收工作。物资到货后,验收小组首先需要对物资基本资料基本进行初步验收,资料验收无误后,验收人员根据物资特性对外观、尺寸进行检查。

24878040c1d6398d6ef7e08275cfa0a图7 集采物资验收流程图

坚持“线上+线下”相结合的物资验收监管方式,验收过程以视频录像形式留存,存档备查。

此外,中煤矿建集团组织验收监督小组,不定期赴项目现场对到货物资验收进行指导、监督、考核。通过线上线下联合验收方式,进一步规范了验收流程,确保了物资质量,规避了合规风险。

(六)科技赋能,提升采购合规管理能力

1.实行电子化招投标

中煤矿建集团公开招标、邀请招标、询比价均通过集团招标采购管理信息化系统全流程线上进行,电子化招标提高了招标效率,进一步规范了采购流程,确保采购过程的合规性和透明度,降低采购风险和成本。中煤矿建集团招标采购管理信息化系统功能包括:招标管理、询价管理、费用管理、物料编码申请与使用、数据中心等,从招标公告发布、投标报名、招标费用收取、文件递交,到开标、评标、定标等环节,全部在线上进行,减少人为干预,降低暗箱操作风险。例如,系统支持投标人IP地址检测,当出现IP地址雷同等异常情况时,系统即发出预警,提示业务人员重点关注、及时处理。投标时间截止后,系统可对投标文件进行比对分析,对涉嫌串通投标的文件进行截留,重点提示,以备人工二次复核。此外,系统还支持历史招标价及数量的分析比对,为招标人合理设置控制价,优化招标文件提供有效支撑。

2.人工智能助力采购合规性审查

当今世界正经历以人工智能等为核心的第四次工业革命,建筑设计施工行业作为传统技术密集型领域,迎来历史性转型契机。供应链公司与优质采科技合作,推出“知了”大模型,基本实现智能需求分析、招标文件合规性审查、评审意见智能生成、智能问答等img9功能,可根据招标需求,通过识别并调用预设模块生成招标文件标准文本,大大节约了人力。系统还支持招标文件智能合规性审查,检测招标文件错误并提供修改意见,人工智能驱动的聊天机器人可以在招标环节为招标采购人员提供即时的帮助和解答,提升了工作效率。

图8 知了大模型

(七)建立物资集中联合监管与考核评价机制

中煤矿建集团强化内部纪检监察与审计部门的协同监管,形成日常采购阳光透明、信息共享的工作推进机制。从监管层面出发,对重大项目的物资采购活动进行监督和指导,提升廉政风险的防范,确保采购活动在严格的制度监控之下进行,将违规问题遏制于萌芽阶段。

为促进集中采购管理目标的实施,中煤矿建集团进一步完善集中采购绩效管理体系,强化绩效考核严肃性,将考核结果纳入下属单位领导班子年度经营考核中,日常通过集团经济运行分析会进行通报,对需求计划的准确性、集采合同的履约情况、集采物资质量等进行通报并协调解决集采过程中存在的问题。

通过联合监管、会议通报、年度经营考核,既让集团内部物资采购人员产生紧张感和危机意识,也推动集采工作再上新台阶。

四、中煤矿山建设集团集中采购管理优化取得的效果

(一)降低采购成本,采购集约化管理水平显著提升

集中采购作为集团采购管理的关键策略,犹如一把精准的利刃,有力削减了采购成本。通过整合集团内部分散的采购需求,形成采购规模优势,提升了与供应商谈判中的地位,可争取到更优惠的价格政策、更灵活的付款条件以及更优质的专业售后服务,让采购资金的使用效率大幅提升。经测算,通过集采各类物资相同型号采购价格与上年平均采购价格相比下降4%,与集采前相比下降7.91%。不仅优化了集团资源配置,更为集团在复杂多变的市场环境中稳健前行、实现高质量发展奠定了坚实基础。集团统筹组织、集采组分区域实施、各单位有效参与,采购规模不断扩大,有效促进了供应链管理水平和降本控费增效能力的提升。

表3 集采物资综合成本节约率(部分)

物资类别

节约率

锚杆

5.74%

网片

5.74%

锚固剂

5.23%

电缆

8.70%

钢绞线

6.67%

输送带

13.26%

(二)优化供应商资源,物资质量及安全稳定性得到保障

通过集中采购有效吸引行业头部供应商的参与,提高了供应商参与投标的积极性,提升了集团商务谈判的地位。大型优质源头供应商的引入保证了产品供应的稳定性与安全性,减少了因产品质量问题导致的工期延误、工程质量风险等。稳定的物资供应与严格的质量控制,显著提升了工程项目的品质,也进一步提升了集团的品牌形象。

(三)压缩采购周期,物资采供效率显著提升

自集团推行集中采购以来,规模化采购订单获得厂家的优先排产配送,进一步缩短了采购时间,实现了快速的订单响应。矿建云商直采模式,在非生产性物资采购方面充分发挥了其平台优势,实现了需求精准匹配、订单高效履约、物流实时跟踪,部分项目通过云商采购能够实现“当日达”与“次日达”,极大地缓解了紧急非生产性物资短缺的压力,确保了物资供应的稳定性和及时性。

表4 采购周期对比表

 

物资

采购周期

 

集采前采购周期

集采后采购周期

电缆

30天

7天

输送带

15天

3天

锚杆

15天

2天

钢绞线

15天

2天

钢材

15天

2天

(四)提升物资管控能力,实现资源的合理调配

传统分散采购管理模式,各单位各项目独立运作,资源统筹困难,常出现库存积压或短缺、采购成本高及质量管控薄弱等问题。通过集中采购集约化管理,将各项目需求进行有效融合,突破了项目间的界限,可根据项目的施工进度和实际需求,实现资源的动态调配,有效避免了资源闲置与浪费,提升了企业整体资源利用效率。

(四)夯实合规管理根基,风险管理水平稳步提升

集中采购管理以流程标准化为核心,通过制定覆盖采购决策、公开招标、供应商准入、合同签订到履约验收全链条标准化操作手册,将合规要求嵌入每个业务节点。依托数字化采购平台,实现采购流程线上留痕、审批权限分级管控、关键环节智能校验,从源头杜绝违规操作,实现了采购行为有章可循,为企业合规管理风险管控提供了坚实保障。

五、结语

中煤矿山建设集团通过对集中采购管理的全面优化,成功破解历史采购模式中存在的诸多难题。从构建高效协同的工作机制、建立稳定可靠的供应商库,到强化物资采购计划管控、科学制定采购方案,再到规范收发货管理、借助科技赋能提升合规管理能力以及建立联合监管与考核评价机制,每一项举措都精准发力,推动集团采购管理实现质的飞跃。

实施集中采购后,集团不仅显著降低采购成本,提升采购集约化管理水平,还优化供应商资源,保障物资质量及安全稳定性,大幅压缩采购周期,提高物资采供效率,更提升物资管控能力,实现资源的合理调配,同时夯实合规管理根基,稳步提升风险管理水平。这些成果充分印证集中采购模式是大型国有煤炭建设企业实现“安全高效、提质降本”目标的有效路径,也是企业强化供应链韧性和安全性、实现转型升级与高质量发展的必然选择。

未来,中煤矿山建设集团将继续深化集中采购管理模式的创新与应用,持续探索科技赋能的新途径,不断完善供应链体系,以适应不断变化的市场环境和行业发展需求,为推动整个煤炭建设行业的采购管理升级贡献国企力量,向着“成为国际领先的矿山建设投资跨国集团”的发展目标稳步迈进。

参考文献:

[1]任毅.建筑施工企业大宗材料物资集中采购管理探讨[J].中国物流与采购,2024,(02):67-68.

[2]吕阳.煤炭企业集采模式下物资供应管理的优化路径研究[J].中国煤炭工业,2025,(08):52-53.

[3]王梓菲.中铁物贸:以数字化+集中采购引领建筑业供应链变革[J].中国物流与采购,2025,(10):22-23.

[4]王谦.建筑施工企业大宗物资集中采购的创效机制研究[J].铁路采购与物流,2025,20(04):39-41.

[5]汪斌.集中定价、分散采购:国有企业高效采购新模式探索[J].中国物流与采购,2025,(06):87-88.

[6]孙云霞,司田煜.国有集团型企业集中采购管理模式优化研究[J].招标采购管理,2025,(02):60-62.

 

 

 

 

 

 

 

 

首页    论文之窗    中煤矿山建设集团供应链有限公司张岩 丁五犇 李学成——《以“安全高效、提质降本”为目标的大型国有煤炭建设企业集中采购管理优化研究》